Total time spent so far: 10hrs
8th July:
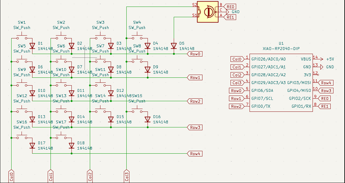
Alr so, This is not a submission for Hackpad. This is a 4 point easier project for highway. So, first I did the schematic part It took me around 2hours.Adding a ss for it.

The layout it pretty simple it's basically a numpad with a RE for increasing or decreasing the volume.
Then I worked on the PCB. the part that i loved so it was really fun time doing it. It took 2 hour.

Then I added the 3D parts of XIAO the RE and switches. Here's how it looks in 3d.

After the tutions I did the CAD part I love onshape now, now I know how to properly use it. so here it goes I gave it 2 hours.
I'm gonna add all the images that i took during the process, so you can understand what i did by lookin at em'.

Alr, I'm done by everything now I'm gonna start work on firmware tmr maybe.
Time Spent: 6hrs
9th July: Firmware
Bruh the Fuck im really fucked up I have the firmware. read some documentations actually not some so manyyyyyyyyyyyyyyyy i can link one which helped me so much. https://docs.google.com/document/d/1JV8aVDMf2TwetxhckK0Wdf9FykIQtn7HA-_w5BLeQas/edit?tab=t.0 Also joe scotto is really awesome He really helped his actually his tutts on yt is are really good. took a break. cause of the fucking errors

Alr I'm back and did twerking and all. And here we go I made throught the firmware loophole. :yayy:

Then I made the BOM and uploaded the files to github. Finding the parts was such a headache.
Time Spent: 4hrs
31th July:
So, I had received my PCB and built my project PHYSICALLY First I did the diodes and then the MCU and then RE and at the last switches. I know basics of soldering so, It wasn't really hard to do that. here are the pictures of the final project.
