Total time spent so far: 11hrs
5th July:
I have a laptop so like I really need some more ports then, the highway came up and I thought I can make a usb-hub. I spent 3hours for researching and browsing the yt tuuts and all and making a basic layout on paper and how many ports should I put in it. Cannot upload the paper's photo cause I don't have phone. 😭
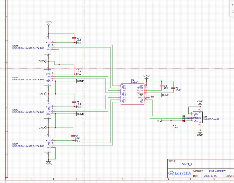
1st Hour: Making sch
At first I tried to find and import the library, so what i tried was to export all of the parts to a KiCAD library, but I could not find the footprints for the Usb-ports and all, so I continued with EasyEDA. It wasn't actually my first time using EasyEDA So yea I wasn't completely new to EasyEDA.

Gonna make it in a day so gotta manage everthing.So I made a to-do lis tin Notion to keep track on everything.
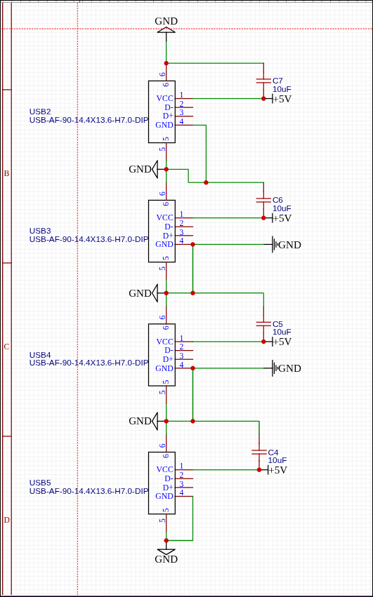
2nd Hour: routed all the usb
Alr so like I divided everything like the usb ports the SL2 and everything.

At the end of day I collected some really nice art for it!!
3rd Hour: routing everything
so as i was doin speedrun I gotta do everthing ASAP so then i took a break :pray: after sometime I made through everthing. so here's the update of it.

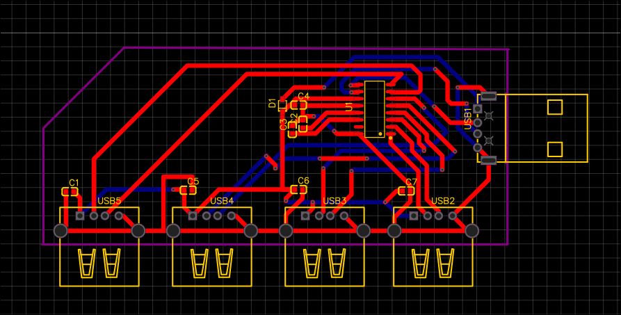
4-6 Hour: PCB
As after so many shitty things I made through and now I came to PCB part so now I'm gonna do the most fun part of the whole process theeeeee drum roll please- Connecting the components lol.

Then I don't know why I just got deep fried :cry: and then I again took a break. and I thought to just solve some solve some physics to get fresh up.

Yo! I'm back with full energy in my both mind and body. so, I just made the basic layout of my hub that how should be the ports placed.

Then I wired up all the things. I wasn't easy but it wasn't hard too I just love to learn new things :yayy:

after That i was time to make it look stunning. So, I added some Top silklayer and bottom silklayer.

Here are some screenshots of 3D

7-10th Hour: CAD
I loveeeeeeeeeeeeeee cadddddd soo yeaa I went to my tutions before It was really awesome ALR le's get back to work, I made the basic CAD thing. check the screenshots.

Forget everthing here are the final results I forgot to take some screenshots :sorry:. Nvm here are the screenshots.

Alr now im gonna check if the measurements are correct or not So i imported my PCB's .step file.

And now I think I'm good to go it's 11:31pm for me and yea I made it I didn't took bath and didn't do almost anything but yea I think I win this challenge it is really fun to put ourselves to something like this I was a fun day. here is the Final screenshots.

11th Hour: last steps
Made the Readme.md file and uploading everthing like the screenshots and then submitting it.
Really thanks for reading it. Hereby I Anayjain1129, Signs out