Keyboard Bluetooth Adapter
A plug-and-play module that turns wired keyboards (or peripherals) into bluetooth devices!
May 21: Researching components
Researched a bunch of components I can use that support Bluetooth Low Energy and the Human Interface Device protocol:
| nRF52840 | ESP32-S3 | STM32 | |
|---|---|---|---|
| Pros | - Ultra low battery usage - Mature BLE HID ecosystem, great SDK - Low cost |
- Dual-core! - Wi-Fi integration as well as BLE - Low cost |
- Low power - Tons of features, products, ecosystem - Industry standard |
| Cons | - No USB host support - Needs external chip (e.g., MAX3421E) for USB host |
- More power hungry | - Much harder to learn - Slightly more expensive |
Ultimately, I decided on the ESP32-S3, and bought a devboard!

Total time spent: 1h
May 22: Reading datasheets
Ultimately settled for an ESP32-S3 module (the WROOM-1), because it comes with built in antenna, crystal oscillator, flash memory, and even FCC certification (not that I would've cared). Read so many datasheets about the module, looking at its pin diagrams, USB functionality, UART flashing, etc. For example, the GPIO0 pin has to be pulled low to enter download mode, the U0TXD and U0RXTD have to be configured for UART flashing, and the EN pin to reset the board. This meant that I needed to break out certain pins just for flashing.
USB was a bit more complex. I had to look into USBC 2.0 spec (wtf is CC1, CC2, and VCONN) and connect the USB-OTG module of my ESP module to a plug. Still working on a way just to have the male end that can directly plug into my keyboard but I think I might be breaking USB spec.
Made a little design in KiCAD:

Total time spent: 3h
May 23: Hardware Hunting
I needed a dev board to test out the functioanlity (connecting over bluetooth, reading the USB signals, etc). My ESP32-S3 devboard is still being shipped, so in the meantime, I had to stealborrow one of my friend's ESP32. Although it doesn't support USB OTG (On The Go), the feature I ned to make my module a USB host and intercept the keyboard's signals, I was still able to test out the BLE HID (Bluetooth Low Energy Human Interface Device) to simulate keypresses wirelessly!
First, I needed to figure out a way to proram it. I dug up an ESP Prog lying around in my hardware kit, and connected the UART pins (RX => TX0, TX => RX0). To flash the code you needed to hold down the BOOT pin while pressing the EN (reset) pin to enter bootloader mode. After the code is flashed, the EN pin must eb pressed once again to start running the new code.
I flashed code that printed Hello World
to serial, confirming I was able to wire everything properly!
Total time spent: 1h
May 24: Platformio Migration
I got platformio working, because I wanted to use an actual IDE like VSCode instead of Arduino IDE. I found an ESP32 BLE HID library that I imported, and ran the example program. I tried to get it to work in Neovim, but the LSP kept throwing me errors. Will try again tomorrow.
I was able to connect with it through bluetooth, and it was able to type in Hello World
!

Total time spent: 2h
May 25: USB debugging
I wanted to actually look into the USB HID signals that the keyboard was sending, so I installed wireshark to analyze the packets. Setting up the USB debugging on Linux was a bit painful, involving enabling the usbmon kernel module (sudo modprobe usbmon), adding myself to the wireshark group and adding the wireshark group to /dev/usbmon*.
In the end, I was able get my keyboard plugged in and have wireshark inspect the packets!

Sample packet for pressing the a key:
0000 80 7c 25 48 ec 9a ff ff 43 01 81 09 03 00 2d 00
0010 9c 53 33 68 00 00 00 00 81 8c 0c 00 00 00 00 00
0020 08 00 00 00 08 00 00 00 00 00 00 00 00 00 00 00
0030 01 00 00 00 00 00 00 00 04 02 00 00 00 00 00 00
0040 00 00 04 00 00 00 00 00
Sample packet for pressing the b key:
0000 80 7c 25 48 ec 9a ff ff 43 01 81 09 03 00 2d 00
0010 af 53 33 68 00 00 00 00 17 b7 01 00 00 00 00 00
0020 08 00 00 00 08 00 00 00 00 00 00 00 00 00 00 00
0030 01 00 00 00 00 00 00 00 04 02 00 00 00 00 00 00
0040 00 00 05 00 00 00 00 00
Sample packet for pressing the z key
0000 80 7c 25 48 ec 9a ff ff 43 01 81 09 03 00 2d 00
0010 cd 53 33 68 00 00 00 00 82 b1 00 00 00 00 00 00
0020 08 00 00 00 08 00 00 00 00 00 00 00 00 00 00 00
0030 01 00 00 00 00 00 00 00 04 02 00 00 00 00 00 00
0040 00 00 1d 00 00 00 00 00
In the Bluetooth HID spec, a is mapped as 0x04, b is mapped as 0x05, z is mapped as 0x1d. This matches the bits at 0x43.
Pressing down all three of the keys simulatneously gives: 0000 80 7c 25 48 ec 9a ff ff 43 01 81 09 03 00 2d 00 0010 d5 54 33 68 00 00 00 00 e8 4d 01 00 00 00 00 00 0020 08 00 00 00 08 00 00 00 00 00 00 00 00 00 00 00 0030 01 00 00 00 00 00 00 00 04 02 00 00 00 00 00 00 0040 00 00 04 05 1d 00 00 00
So it seems that the USB HID sends all key presses from 0x43 onwards, and sends 00 to indicate key releases.
I tested my Bluetooth keyboard, and it works on my phone! Planning on writing a python script to forward my keypresses to the Bluetooth keyboard as a proof of concept.
Got neovim LSP support with clangd (painfully). Required editing the platformio.ini file to properly generate the compile_commands.json, as well as manually including the BLE library (which wasn't included automatically for some reason??)
Time spent: 1h
May 26: Basic Prototype (ish)
I wrote a python script to capture my keyboard's input events through evdev. Took a while, attempted with pynput but it didn't work (X11 vs Wayland again), tried with pyUSB but that didn't work, ultimately settled for evdev reading through the /dev/input/eventX
It takes in the keyboard events and translates them into the appropriate ASCII value or special key value described here, and sends it over pyserial.
I have the keyboard plugged into my laptop running the python script, and the ESP plugged into my laptop to receive the serial input. The bluetooth keyboard is connected to my phone, so it's able to type whatever I'm typing. This journal is currently being written on my laptop, and also on my phone through the bluetoth keyboard.
Now that I have a working protoype that can read in the keyboard events and send them over, I just need to do it all on one microcontroler and avoid the laptop intermediary in total!
Still waiting on my ESP32-S3 devkit to arrive, in the meantime, this will do!
Total time spent: 1.5hrs
May 29: ESP32-S3 ARRIVED
The module finally arrived!
To use USB OTG, I have to switch from the Arduino framework to the ESP-IDF framework. Wrote a basic Hello World to get familiar with it. FreeRTOS seems cool. Spent the rest of the time reading the examples
Time spent: 1hrs

May 31st: Esp IDF Pain
Learning the ESP-IDF framework is really painful. Follwed the examples linked on Github to get USB host working. I rewrote the code to handle keyboard support only, configuring it in BOOT mode (a simplified HID protocol that is easy to parse, meant to be used by bootloaders and UEFI interfaces). It unfortunately doesn't support some of the more advanced keys like volume up and volume down, but it supports most of the non-function keys on my keyboard.
Example code can be found somewhere in the examples folder
Time spent: 3hrs
June 1st: Testing BLE HID
Downloaded some examples of bluetooth low energy HID interfacs that were ble to connect as a keyboard and send keys. I first tried with the nimBLE stack, which offered promising power efficiency and flash sizes. It worked well on my laptop, but wasn't able to connect to my iPhone for whatever reason. May have had to do with passkey authentication, but honeslty, I'm not of an expert enough to dea with that. Switched to the Bluedroid stack instead, and it had great compatability with my laptops and phones. Configured the ESP, had to enable a lot of bluetooth features like bluetooth 4.2, etc.
Time spent: 1 hrs
June 3rd : Fully working
I integrated the bluedroid example code into my current code, which allowed me to forward the keyboard's events into the bluetooth. Luckily, HID protocol comes in clutch and it was pretty much a drag and drop implenetation. No need for code conversions, or any fancy handling. I tested it on my phone, and it works!!!
It supports a lot more keys than I was expecting, for example, the modifier keys, F0-F20 keys (but the fn key), delete, pgUP, pgDown. It;s able to search and scroll on my phone, and even handles the SUPER (Windows) key on my laptop!
I'm typing up this entry of my journal using the bluetooth adapter in fact :)
Time spent: 2hrs
June 4th: PCB Circuitry
Beginning designing the PCB, nbow that I have a working prototype and can make considerations. When on 3.3V, the devboard isn't able to power the RGB backlight of the keyboard, which is to be expected. For my final design, I'll need an external power source and boost convert it to 5V. I'll also need to turn the USB host into a male plug so it can directly plug in without an external cable.
For the battery, I decided on a 18650 Li-ion cell.
Estimated time: 0.5 hours
July 10th: Getting back to it
Been a long time, had some other priorities that needed sorting out first.
Decided on the BQ24074RGTR for the battery charger since it supports charge and discharge at the same time, and handles a lot of important battery management features.
The TPS65133DPDR and TPS62933DRLR will be for 5 and 3.3V respectively, they are buck convertors to step up/down the voltage for the USB-OTG and the WROOM.
I'll be using a 18650 Battery because it is able to store 3500mAh, which should last a good ~8ish hours.
Some inductors/capacitors will be needed for the ICs, but that should be fine.
Estimated time: 0.5 hours
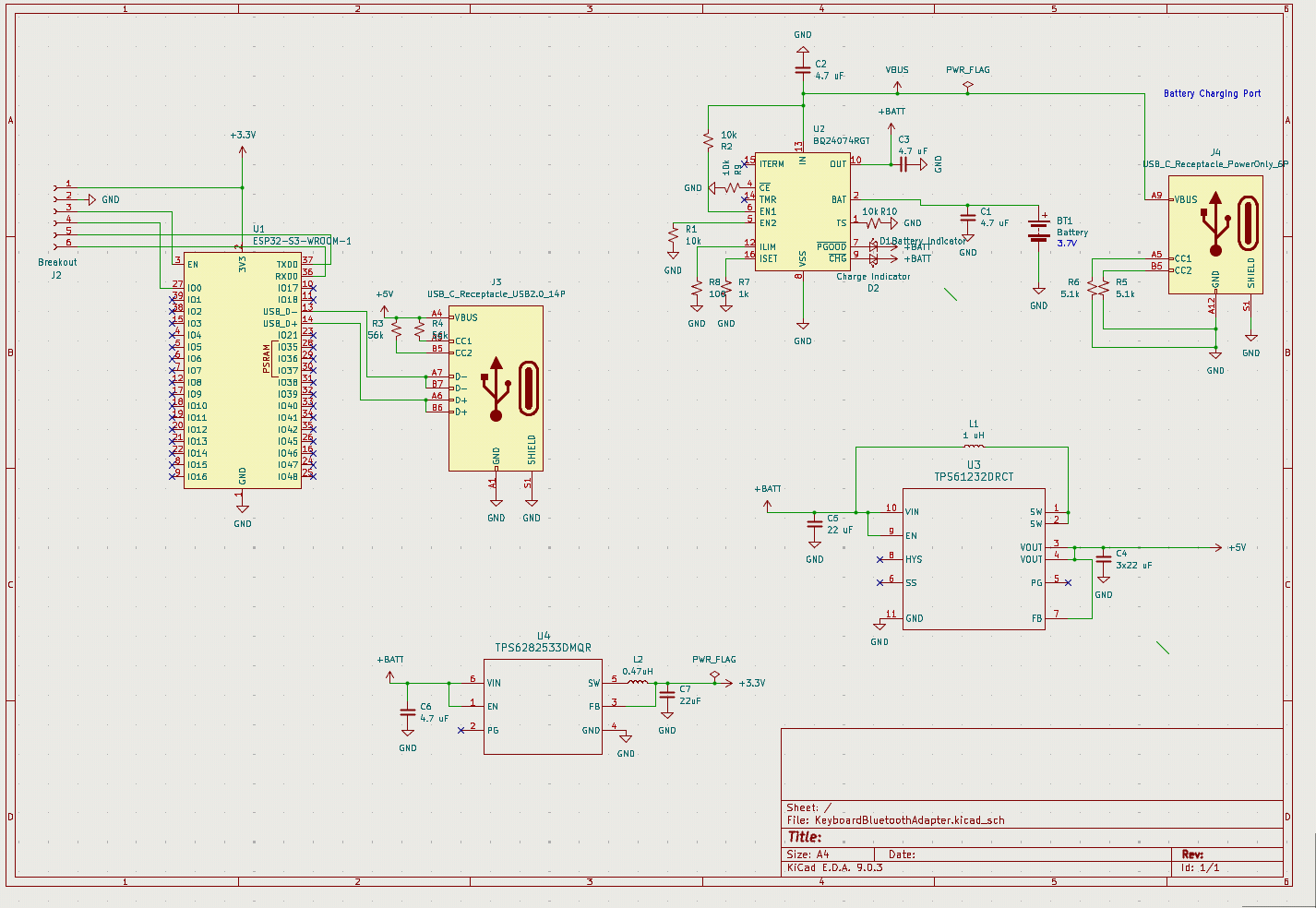
July 18: Schematic
I managed to finish the schematic for my PCB. I had to read a whole lot of datasheets, followed a lot of examples and a lot of research online, but I think I have the wiring down. Learnt a lot about capacitors - they are used to smooth out potential voltage spikes, as well as storing
energy for the microcontroller to use in bursts
without polluting the rest of the power line. They're connected directly to ground - since in DC applicatins, they behave as an infinite resistor when fully powered. Glad to see my physics knowledge come into use.

Estimated time: 2 hours
July 20: Assigning footprints
I had to redesign some symbols, label with different pins so that I could assign footprints for them properly. In addition since I downloaded symbols online, I had to find their corresponding footprints.
I also ran the Eletrical Rules Checker (ERC) and had to fix a BUNCH of errors. Most of the involved floating pins, which I fixed by using the NOCONNECT flag. There were also warnings about fields not being powered, which I fixed by assinging a PWRFLAG
After fixing up the schematic, finally. 0 errors (ignore the warnings I think I edited the symbols by accident)
Estimated time: 0.5 hours
July 21: Beginning routing
I imported all of the footprints into KiCAD and begun moving them around to fit them onto the PCB and minimize space. I also spent some time learning how to use KiCAD, and investigating into how I should route wires like GND and +BATT, 3V3 and 5V. I looked into 2 and 4-layer PCBs, and I'll see which one I need when I start wiring them.
Heres an image of the layout:

Estimated time: 1 hours