PicoKey
A Pass Key(Like Yubikey) using the RP2350A from Raspberyy Pi!
Total time spent: about 6 hours
this work is not at all copied from rudy, i wanted to create my own thats all
June 26 2025
Yup, I wanna make a hardware key. I was inspired by yubikey, orpheus pico guide, and the RP2350 hardware key by @Rudy
I might start from tomorrow.
June 27 2025
Beginning my work on PicoKey from today. The things i will try to accomplish:
PCB Trace USB Connector
Use an RP2350 instead of RP2040 this time:(
smallest possible footprint
also add HID compatability
I wanted to use the RP2040 but it is apparently not secure enough so now i have to use the RP2350 :(
Gotta start with the schematic(i didn't)
June 29 2025
Finally, my test is over today and now i can work on this PCB. so, starting with the schematic from now on.
Time spent: about 1 hour (had to learn the rp2350 design guide)
June 30 2025
I did the work yesterday but then i was ordered to chut down the laptop immediately, so i had to go, anyways, here are the pictures from yesterday:

i didn't work on anything else.
July 1 2025
I have thought of something, maybe, i can also make the device as an HID, like how @Rudy made it, so i am gonna do that probably and complete the pcb today itself.
I think the schematic is complete, here it is:

other than the schematic, i worked on the pcb, here is the current progress:
I also added an ESD protection IC, here it is:
I worked more on the PCB, yeah, i realised that making a dual sided PCB is HARD, i alwasys that that i could do it easily, but no, it is hard :/
Anyways, here is the updated PCB:
TIme Spent Today: about 1 hour and 45 mins
July 2 2025
Yooo i am in school, gotta work on the pcb a lil bit.
Here it the work i did:
i might just complete the PCB today if i get time. This two sided PCB is so hard to deal with 😭
Time Spent Today: about 45 mins
July 4 2025
I am in school againn!!! Gotta work on the PCB. in school, i just changed the PCB side and make it round rectangular. nothing more nothing fancy, although i attracted attention of a few of my friends when doing so!
Now i am starting to work again. will update soon
yay, i worked and i think the PCB is complete. the one thing that amazes pcb makers:
And Now the PCB:

I still have to add some silkscreens and will do that later or tomorrow
Time Spent Today: 1 hour 10 mins
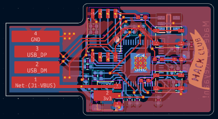
July 5 2025
worked on the pcb, added silkscreen layers and stuff, the final size comes to 34.5mm x 18.5mm, nice. Here is the final image of the pcb and the schematic and the 3d model:

July 7 2025:
I will have to change the footprint of the 3.3uH inductor used for the RP2350A inbuilt regulator. Gonna do that rn.
I am done, here are the updated images:

Now i am gonna try to finish writing the README tonight itself.
Oh hell nah, i forgot to label BOOTSEL AND THE BUTTON, gonna do that just now
Time Spent Today: 10 mins
July 8 2025
I updated the silkscreen a little bit now this is how it looks:



Now i am gonna start writing the BOM and write more README and
And i did very little stuff.
Time Spent Today: 10 mins
July 9 2025
Uhhhh i dont wanna procastinate but i wanna complete and submit asap, i still have to write the BOM for it fkjhadfjkshakjdsfhkj.
oh wait, i just realised that if i order from JLC, the declared value will be 12 USD, which is too much which i can't pay, so i will have to switch to ordering the pcb and stencil from JLC and components form LCSC.
July 11 2025:
worked a bit on the BOm today, made it completely and now gonna work on making all the other things for submission
Time Spent Today: 45 mins
July 24 2025
RP2350A has arrived!!!!
