Whyfi
A small portable Wifi jammer to complete all your jamming needs
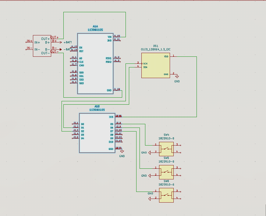
June 16 - I will start working on this project now as i think my HappyUSB is not getting approved and i'm in need of points, i really really want to go to undercity... - So a bit of background i already did created this project in my past but it was more of a raw kind project, in this project my idea is adding a oled display and 3 buttons for direct use a battery which will make it super portable and also because it won't consume too much battery it should run atleast 5-6 hrs, so first i will start with schematics i need footprints and symbol. I'll be using esp8266 nodemcu 0.91in oled display 3 tactile switches and charging module and battery . - Completed Schematics well i found all the footprints quickly i only had some problem with TP4056 the charging module for the device but even that i found, and there are not many components to begin with so Schematic part was pretty easy now i will move on to PCB.

- I think i should update the journal with every i usually do is complete a major portion then i write about it, so from now i will update everytime something gets done like now Schematics done , Now i will start working on the PCB, I will add the photos later...
Alright PCB done, i wanted to make it more smaller but i also need to add a bigger battery inside so its alright, i have to start working on the CAD now...

i have no idea what to make for a case, i say this CAD block (writer block ) lol anyways i'll start building it will start coming as i go on...