DigiSketch
It's an etchasketch - gone digital!
TOTAL TIME TAKEN: ~12H
Entry 1 : 5/7/25
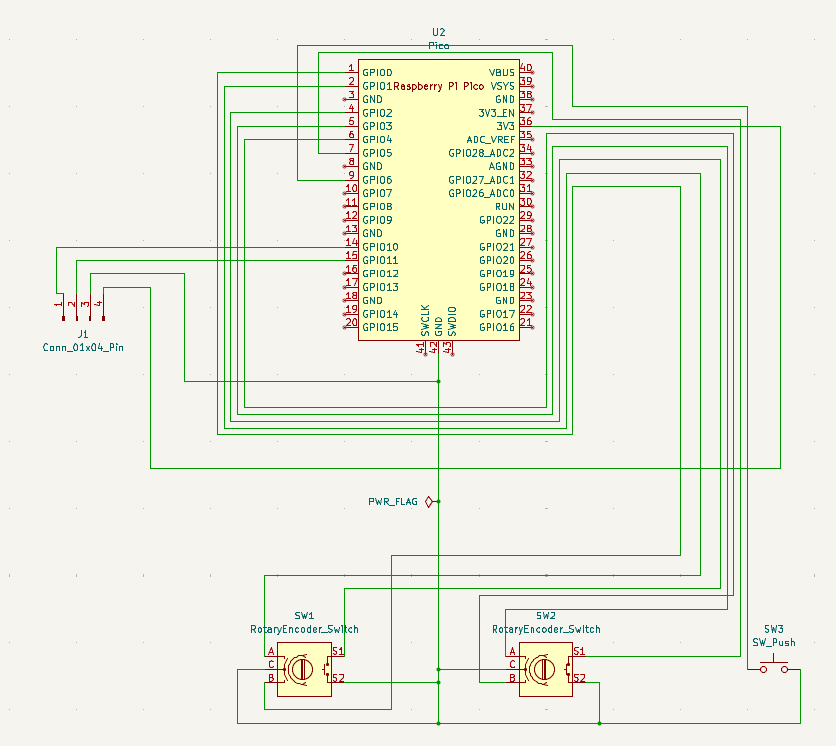
I scraped my old project and I'm not feeling that good about it. At least now it gives way for me to make another project worth 4-6 points! I'm gonna use two rotary encoders, a 128x128 oled screen and a couple switches to make this thing. Don't forget an rp2040 microcontroller and some sort of energy input.
I'll make the schematic and maybe pcb today and part list, so stay tuned!
Update: I did it! It's all complete, all in the span of one day! Now I just gonna upload the end files and code using kmk. Wish me luck!
Update 2: I uploaded everything, and I mean EVERYTHING (that's necessary) I finally finished the coding and the 3d models, This is OneForFreedom, Over and out!
Images:



