DuoPad
Two macropads each with 5 keys and a rotary encoder!
TOTAL TIME TAKEN (As of rn) : 20H 50M
Is this 6 points?
Entry 1: Starting lineup. 14/07/25
The start of a new build! Which is awesome! I'm only gonna do some light research using older projects that were not submitted. I'm also gonna plan on using the nice!nano v2
It has both wired and wireless capabilities, so when the need arises, I can use a battery or charge using the onboard usb C port. I'm also gonna start with the schematic but don't expect ANY images. It's 12 am and I wont be able to finish it today.
Time taken. 2h 15m.
Entry 2: The last before the end. 15/07/25
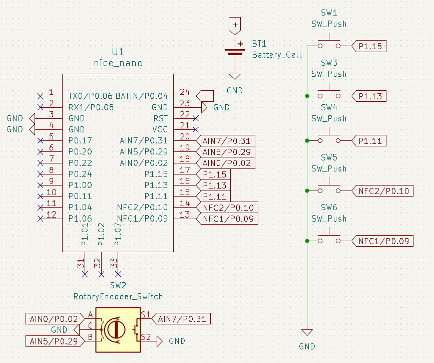
Yep, you heard that alright! I'm almost done, after some sweating, sweltering and some swearing. I finally finished the schematic AND pcb! I am ELATED!
IMAGES:

Time Taken : 10h 23m
Entry 3: The end. 16/07/25
After this. I'll make a wireless Hackpad so that I'll be able to get 4 points, after that I'll work for two days (until the deadline) to make a 3d printer. The hackpad that I'll make will fulful the criteria of 18 points, thus allowing me to get a 3d printer (prebuilt) Then with the time left I'll make a 3d printer for the sake of killing time. Now back to this.
I finished the CAD which looks amazing! The overall thing looks and is an amazing concept that I hopefully brought to life. In my first version (Yes I made two versions) I completely forgot to make a hole for the rotary encoder. so, after making that I bring to you!
DuoPad! A double macropad style thing that uses wasd and space for one side and arrows and space for the other!
Images:

Time Taken: 8H 12m