Total time taken: 10 H
Entry 1: Sleep 16/07/25
zzzzzzzzzzzzzzzzzzzzzzzzzzzzzzzzzzzzzzzzzzzzzzzzzzzzzzzzzzzzzzzzzz
(Its 12 am and its not that close to the deadline, I'm just gonna snooze and do work tomorrow)
Time taken : 4 min
Entry 2: Lets start! 17/07/25
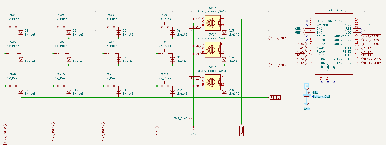
I made HUGE progress! I completed the Schematic, 90% of product research and the PCB! I used existing footprints which saved me loads of time! (Like 5 hours of research) Overall it was very fun but then something bad happened.

Time Taken 4 H
Entry 3: I made the Case! 18/07/25
I made the case! it took me two hours but i did it! But then when it came to submissions. i completely forgot about this project. I didnt assemble it nor did anything else that's meaningful to this. So then I left this alone, in the github world. to flow aimlessly.
Time Taken : 2H
Entry 4: Back to business! 20/07/25
I remembered about this project and decided to finish what i started. I finished the assembly and completed the project. For some reason submitting the project takes really long as I have to load and correcly
After 4 more hours of fixing things and bobs. It's DONE!
.png)