Hab Obc

Created by @prilex1

PMS - JOURNAL

TOTAL: 3 HOURS

DAY 1 - (22/05/2025) - 1 HOUR

Today I basically spend my day thinking about the idea for this custom project.

To sum up, I want to create a light-weight pcb with all the essential components to launch a weather balloon with the capability to add more sensors using the remaning pins.

I will only count 1h for today's work as I was thinking during lecture hours and not 100% focused on it.


DAY 2 - (24/05/2025) - 2 HOURS

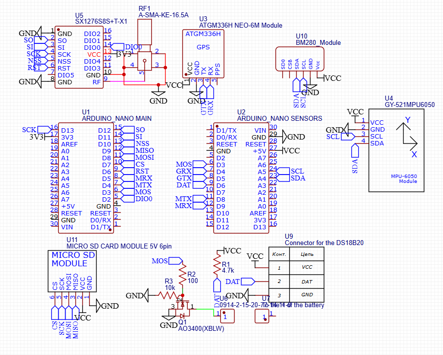
I started working on the PCB design for the project. In fact, I will need 2 PCB, the transmitter and the receiver (+ the 3D design for the receiver, like a box). I don't have actual experience working with PCB designing programs. After some research, I chose EasyEDA because I think it's one of the easiest software available. Here's a screenshot of the work:

Probably, isn't perfect and I need to make sure everything is fine before sending it to the factory.