Large Format 3d Printer
Created by
@rainier-ps
JOURNAL.md – Large Format DIY 3D Printer
Total Time Spent: 52 hours Duration: 15–23 June 2025 Daily Avg: ~5 hours
15 June 2025
- Time Spent: 5 hours
Activities:
- Defined project goals and design constraints
- Compared Cartesian vs CoreXY vs Delta layouts
- Chose Cartesian for simplicity and rigidity
- Began sketching rough layout ideas and BOM draft
Image:

16 June 2025
- Time Spent: 5.5 hours
Activities:
- Finalized component list and shortlists major parts
- Designed and sketched rough dimensions for frame
Image:

17 June 2025
- Time Spent: 5.5 hours
Activities:
- Started 3D modeling using Fusion 360
- Created full frame structure using 2020 extrusions
Image:

18 June 2025
- Time Spent: 5 hours
Activities:
- Modeled Y-axis smooth rods and bearing holders
- Modeled Z-axis motor mounts, leadscrew guides, and couplers
- Modeled Z vertical supports and lead nut mounts
- Added placeholders for hotend and X-carriage
Image:

19 June 2025
- Time Spent: 5.5 hours
Activities:
- Finished modeling X-axis assembly with motor, pulley, and belt path
- Created toolhead and carriage mount for MK8 extruder
- Verified spacing between axes and fitment
Image:

20 June 2025
- Time Spent: 5 hours
Activities:
- Modeled bed carriage plate and linear bearing blocks
- Added heated bed PCB to model
- Added PSU and PSU mount to rear frame
Image:

21 June 2025
- Time Spent: 5 hours
Activities:
- Added display mount bracket and dimensions
- Performed design cleanup and dimension review
- Exported final screenshots and prepared CAD files
Image:

22 June 2025
- Time Spent: 6 hours
Activities:
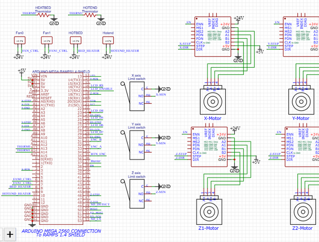
- Started schematic design on EasyEDA
- Wired motors, endstops, heaters, fans, and thermistors
- Checked RAMPS 1.4 and TMC2209 compatibility
Image:

23 June 2025
- Time Spent: 5.5 hours
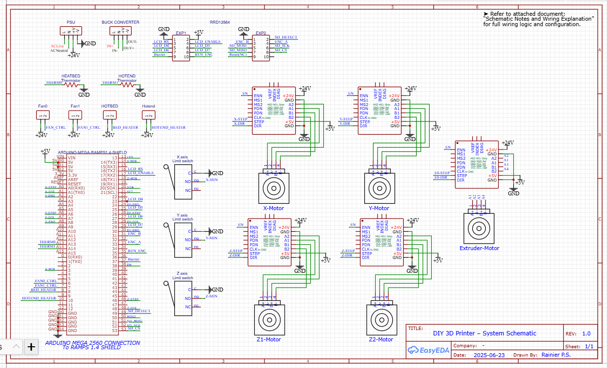
Activities:
- Completed wiring diagram and schematic labels
- Created detailed schematic notes document
- Uploaded final CAD, firmware, and wiring files to GitHub
Image:

24 June 2025
- Time Spent: 4 hours
Activities:
- Performed final checks and refinements
- Documented all refinements and adjustments
- Prepared complete project submission
- Verified all GitHub repository contents and documentation
- Finalized README.md
Image:

📸 All images/screenshots are saved under the
/images/journal/folder and referenced in the README.