Journal
[!NOTE]\ Total time spent: 27h
28/07/2025
Research on microcontrollers. Honestly the nice nano (i.e., a random compatible version on aliexpress) is goated - USB C, built in LiPo charging, a lotta GPIO, and uh probably some other stuff I can't remember rn.
Took a bunch of time but found these, they look good https://www.aliexpress.com/item/1005008498887267.html.
Omg ok so aparent JST PH and JST SH and all that is different ;-;.
Luckily this does work - https://www.aliexpress.com/item/1005008864177105.html?spm=a2g0o.cart.0.0.2f3538daCbb432.
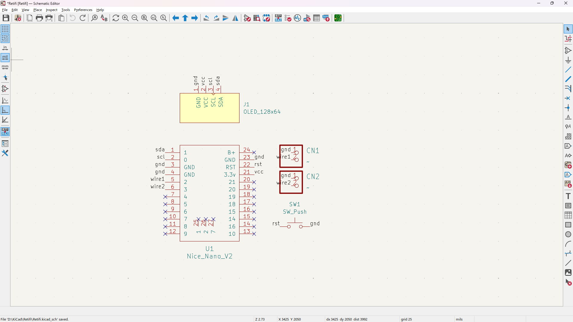
Unconnected schematic: 
[!NOTE]\ Total time spent: 9h
29/07/2025
https://www.aliexpress.com/item/1005006448352168.html
NEVERMIND THE DELIVERY IS SETPTEMBER 30 OMG.
We using PiHut for this one https://thepihut.com/products/150mah-3-7v-lipo-battery.
Finished schematic wiring.

Wired up PCB.

Ok so battery from PiHut so the shipping isn't atrociouslly (this spelling is definitely wrong) long, same for magnets.
[!NOTE]\ Total time spent: 8h
30/07/2025
Had to redo case since PCB JST was moved from bottom to l / r because thats easier to lay down with.
Ok Fusion has a thread feature that saves me -
M12x0.75.
Ok case finished (rip timeline):

Now to do the README, etc.
[!NOTE]\ Total time spent: 10h