Idiot12 Wireless Edition
12 keys, one alpha layer - now in wireless form factor!
total time (so far): 32 hrs
Journal of Changes
22 May 2025 - Keymap
Initial draft of the alpha layer (note: will probably not use qwerty because most frequently used letters should only require one keypress)

Explanation: - Press Q for Q - Press Q and Z for A - Press Q, E, Z, and C for S
(a bit of a weird system but its kinda cool)
Time spent: 30 mins
24 May 2025 - Schematic
1st draft of the schematic - hoping it doesn't blow up :)
Time spent: 3 hrs

2nd draft - removed some unnecessary voltage sensing circuitry
Time spent: 1 hr

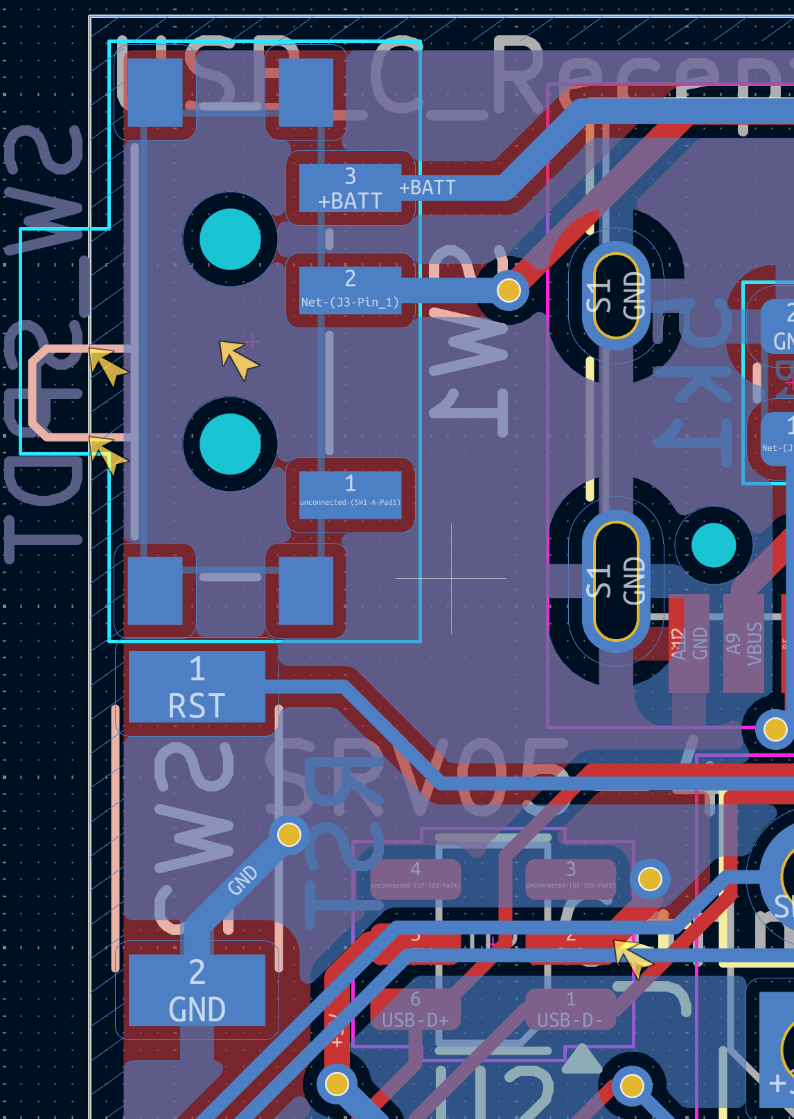
29 May 2025 - PCB Routing
@koeg on Slack has told me that my schematic is ok :)
Removed the really expensive debug connector and replaced it with a normal 6 pin ICSP header
Also routed the PCB
Time spent: 4.5 hrs

30 May 2025 - PCB Review, starting v2
@koeg has reviewed my PCB (tysm), added a ground and 5V plane, so restarted routing
Time spent: 3 hrs
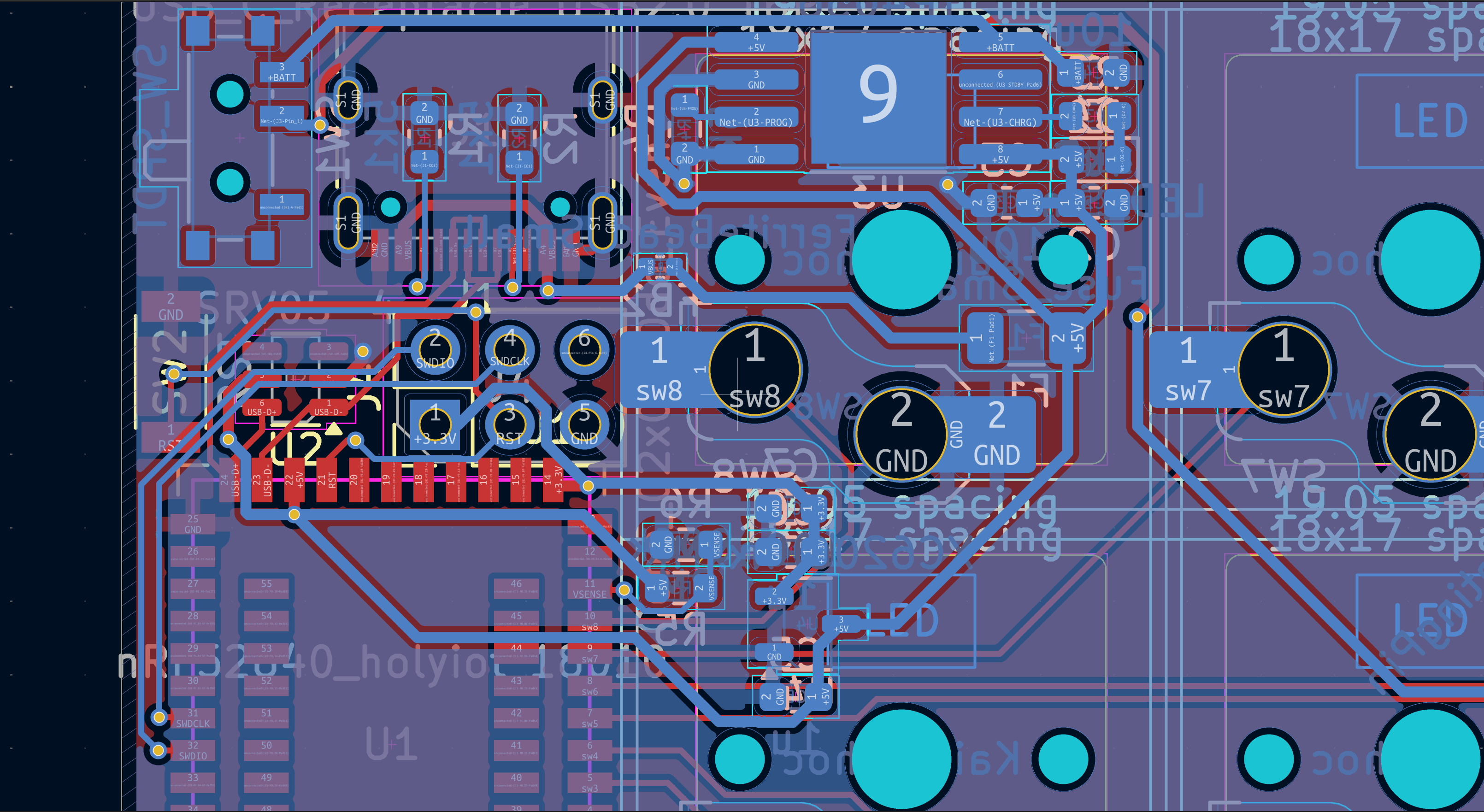
31 May 2025 - PCB Review, v2
A new day, a new PCB iteration
Finished 2nd draft of PCB, awaiting review
Time spent: 3 hrs

1 June - 13 June 2025 - Exams (not an actual journal entry)
:|
13 June 2025 - PCB Review, v3
Finally back from exams, and I have a new PCB revision! Now using 2 layers instead of 4, which is much cheaper :). Also realised that I could put components behind the switches, so I did that. It is much smaller now.
Time spent: 4 hrs

16 June 2025 - PCB Review, v3.1, Case, BOM part 1
A few minor changes with routing, modelled the case, and started researching for parts to use in the BOM
Time spent: 5 hrs

17 June 2025 - BOM part 2
Added the rest of the BOM, and also added some links to parts that I will need to source myself Also calculated the cost of the BOM, which is around $55 USD (excluding shipping) (it took way too long to find the JST PH connectors)
Time spent: 3 hrs
19 June 2025 - Firmware
Made firmware for the keyboard using ZMK.
Honestly I have no idea whether it works or not, but I guess I will find out when I get the parts.
Time spent: 5 hrs
7 July 2025 - PCBA
PCB is here!
Soldered on the NRF52840 module, SRV-05, the USB-C port, and the choc sockets. Figuring out the orentation of the SRV-05 was a bit tricky, but I think (hope) I got it right (drag soldering is a lot easier than I thought it would be).
(also i only did one half)

Time spent: 3 hrs
8 July 2025 - Firmware
The keycaps I ordered are a bit long and actuating the adjacent switch, so I had to sand some off with the Dremel. 
Printed the plate.
Spent ages figuring out how to flash the bootloader.

Time spent: 5 hrs
12 July 2025 - Firmware again
NONE OF IT WORKS AAAAAAAAAA (it's not showing up when i press reset twice)
Time spent: 4 hrs