total time (so far): 47.5 hrs
2025-06-17
- Researched how guitar amps work
- Researched components needed for a guitar amp
- Researched how bluetooth works
Time spent: 2 hrs
2025-06-18
- Found specific components to use
- Made symbols & footprints for the components
- Started researching how to make an amplifier circuit

Time spent: 3 hrs
2025-06-21
- Fixed pin orientation of bluetooth module
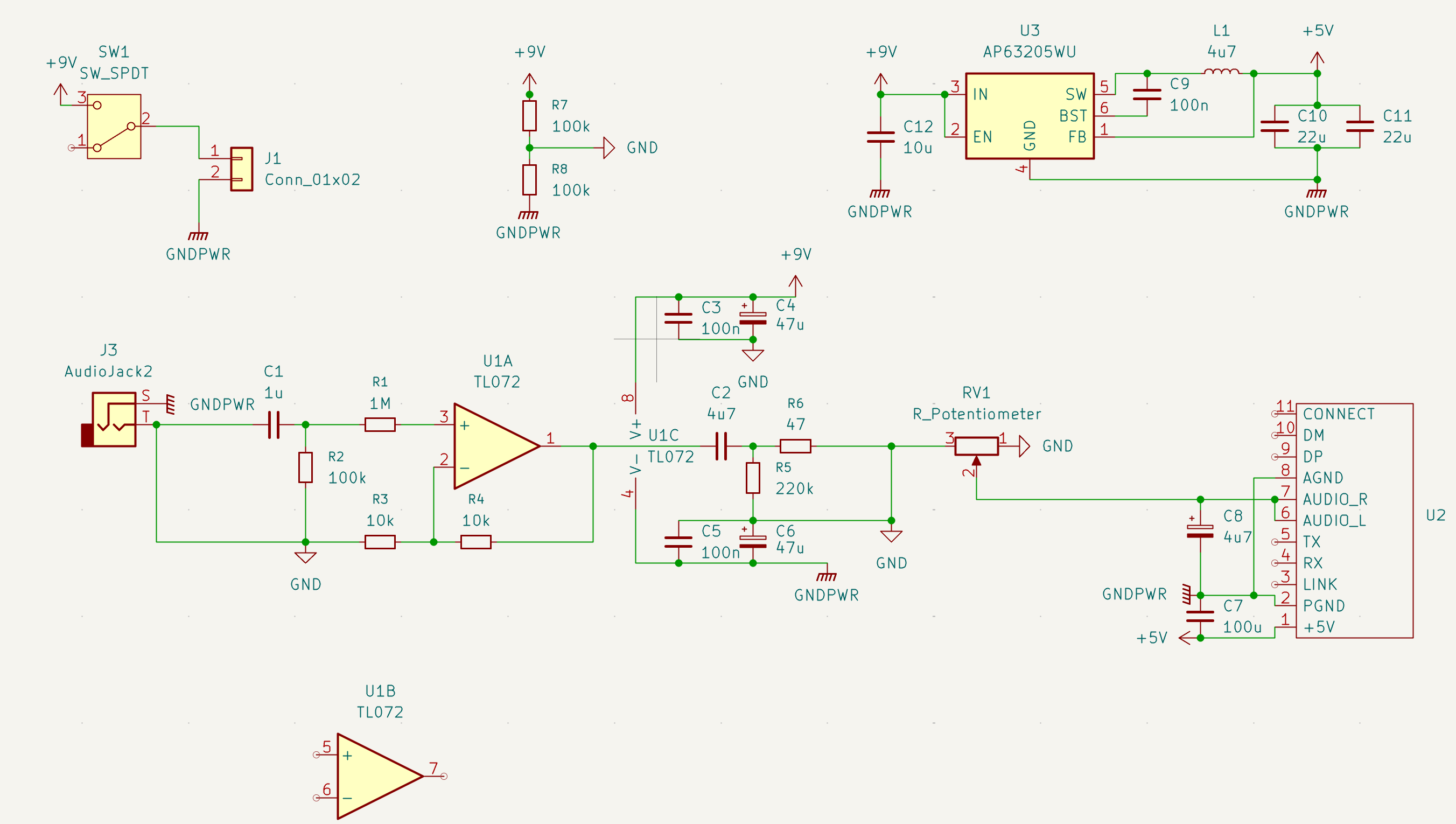
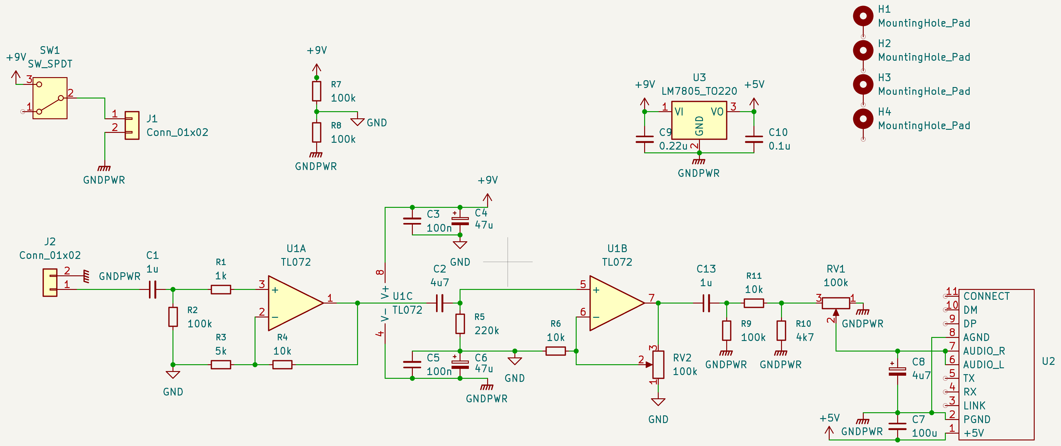
- Made v1 of schematic (partial reference design here)

Time spent: 7 hrs (yeah it was not easy :|)
2025-06-21
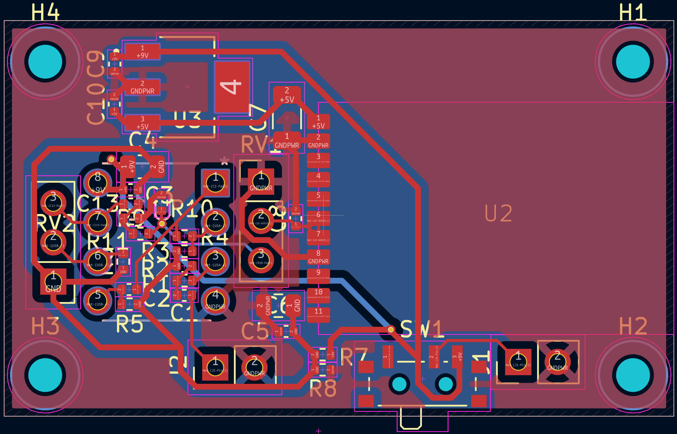
- Footprints, footprints, footprints
- First draft of PCB (awaiting review)
- Minor edits to schematic

Time spent: 5 hrs
2025-06-22
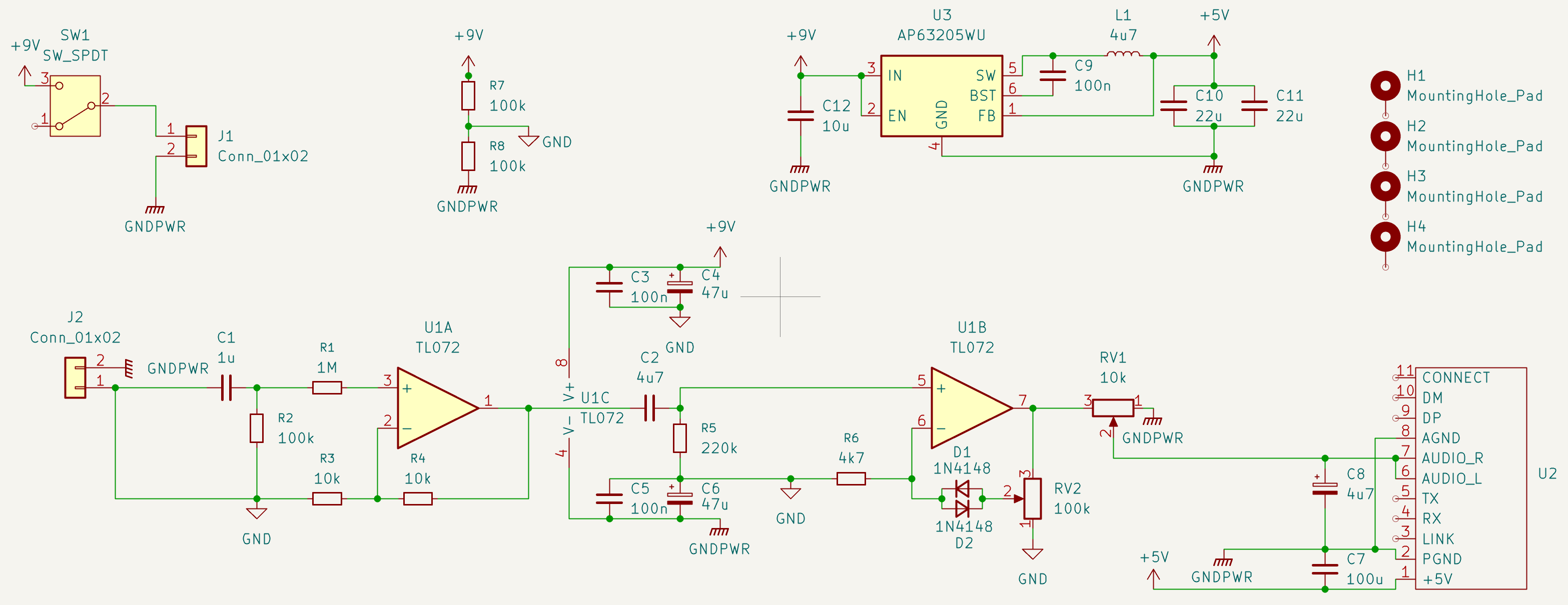
- Added distortion circuit
- Started figuring out how SPICE simulations work

Time spent: 4 hrs
2025-06-23
- Installed LTSpice
- Built the circuit in LTSpice
- Simulated the circuit
- Tried a lot of different values for the components
- Added an RC filter to the output
- Still not working :|

Time spent: 6 hrs
2025-06-24
- Fixed distortion circuit
- Changed pre-amp stage
- Added voltage cap (max ~1.9VPP now)
- Changed to LDO for 9V to 5V conversion
- Rebuilt schematic in KiCad
- Researched some parts
- Added TRRS jack for headphone output

Time spent: 7 hrs
2025-06-26 & 2025-06-29
(i went to Sydney for two days and forgot to journal but i came back and locked in)
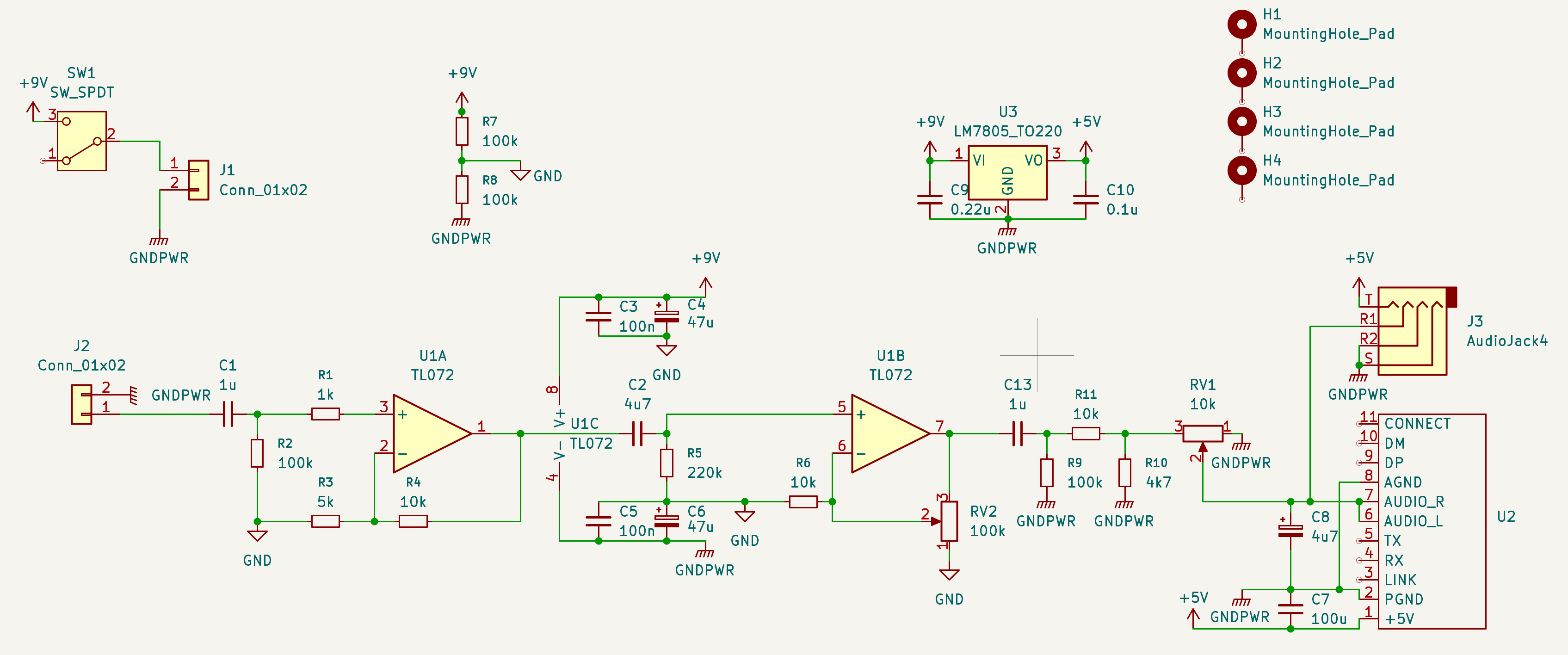
- Set up Windows LTSpice using Wine
- Small changes to schematic
- Routed PCB
- Made case (its so cool that you can import an image, resize it, and trace it to model parts lol)
- Changed some capacitor footprints to obey the laws of physics
- Made BOM and selected components from LCSC
- Made logo
- Added silkscreen art
- Rendered case 
Time spent: 13 hrs
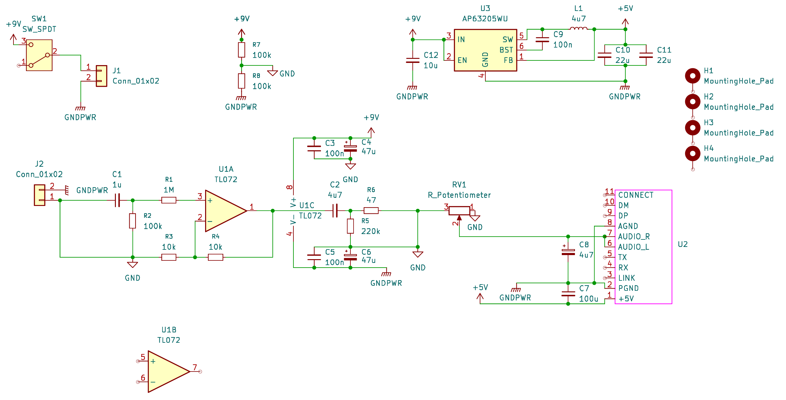
2025-07-02
- Added links to BOM
Time spent: 30 mins
2025-07-03
- Added connect button breakout
- Bought stuff
Time spent: 1 hr
2025-07-15
- Parts are here!
- Soldered the PCB
- Modded the TS connector to fit my guitar because the output socket is inset into the body (first time dealing with sparks lmao)
- It connects to my computer but no audio comes through :(, yet to connect it to a speaker (how do i even do that)

Time spent: 4 hrs